![]() |
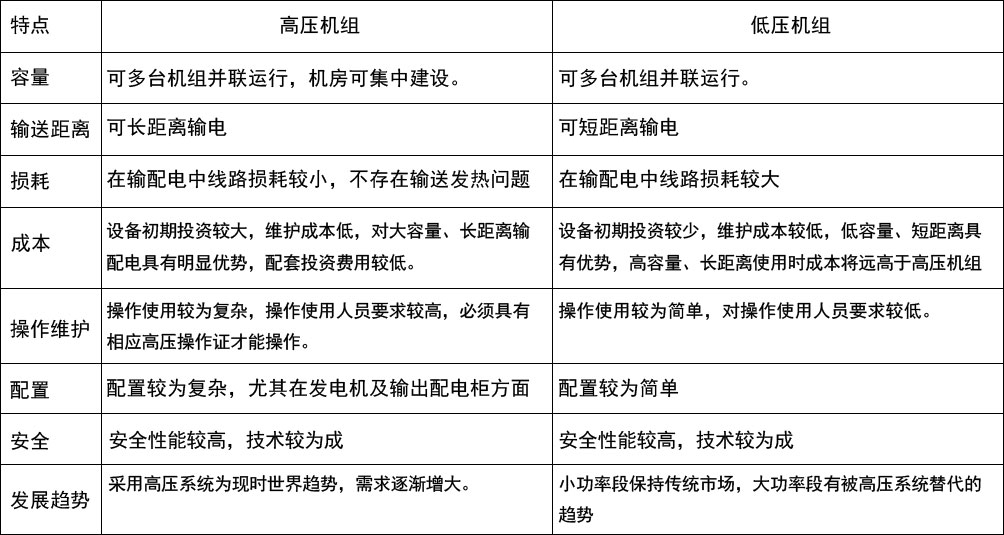
高压柴油发电机组的应用特点,在容量要求较大和送电距离较远的应用场合,高压柴油发电机组具有大容量、远距离供电,机房集中建设、可靠性强、配套配电系统简单等明显优点,是大容量机组选型应用的必然趋势,高压柴油发电机组已经在银行、数据中心、冶金、民航等领域进行了大量的应用。 |

高压柴油发电机组的应用

根据上述高低压柴油发电机组的应用特点,在容量要求较大和送电距离较远的应用场合,高压柴油发电机组具有大容量、远距离供电,机房集中建设、可靠性强、配套配电系统简单等明显优点,是大容量机组选型应用的必然趋势,高压柴油发电机组已经在银行、数据中心、冶金、民航等领域进行了大量的应用。50Hz高压柴油发电机组主要电压等级有:6kV、6.3kV、6.6kV、10kV、10.5kV、11kV等,单台机组功率一般在1000kW以上,多台机组并联使用。
高压机组应用于冶金企业、机场、数据中心等应急备用电源系统,因机组的输出电压10kV与原供电系统电压一致,可
直接接入供电系统,省去了大笔供配电系统的设备投资。同时由于机组的输出电压高,输出电流小,在动力传输过
程功率损失更小, 适合远距离输送。
高压机和低压机的区别
